Hvilke rom, arealer og utstyr det er behov for i sentralkjøkken vil variere avhengig av driftsmodell, løsningskonsept og serveringsform med oppsett av utstyr. I tillegg til medvirkning fra helseforetaket anbefales at storkjøkkenleverandør, eventuelt kjøkkenkonsulent, engasjeres for å bidra med å utvikle og prosjektere sentralkjøkkenet, herunder planlegge arealer og utstyrsoppsett basert på driftsmodell, løsningskonsept og serveringsform. I tillegg bør erfaringer fra andre planlagte og realiserte prosjekter innhentes. Se eksempler for hvordan sentralkjøkken, kantinekjøkken og avdelingskjøkken er løst i ulike sykehus.
Romløsningene skal legge til rette for rene og urene soner, og understøtte gode rutiner, god personlig hygiene, ivareta næringsmiddelhygiene og forebygge krysskontaminering. I tillegg må rom- og utstyrsløsninger ivareta krav til kjøle- og varmekjeder for å opprettholde temperaturer under lagring og leveranser av mat og drikke. Romløsningen skal videre bidra til å sikre kvalitativ god håndtering, produksjon og leveranser av ernæringsrik mat og drikke.
Byggets fotavtrykk legger rammer for arealet som sentralkjøkkenet skal løses innenfor, og fotavtrykket kan ha betydning for romløsningens arealeffektivitet. Derfor er det fordelaktig om sentralkjøkkenet plasseres i et areal som har bredde nok for å legge til rette for både kvalitativ og effektiv arbeids- og vareflyt, samt arealeffektivitet.
Det stilles ulike krav etter hva du skal drive med og hvor mange ansatte du har. Men generelt er det viktigere med et godt tilpasset lokale enn størrelsen i kvadratmeter.
Mat er temperatursensitiv, og holdbarhetstid henger derfor nøye sammen med oppbevaringstemperatur. Derfor er det krav til å ivareta kjøle- og varmekjeder for å opprettholde temperatur innen et visst nivå under lagring, transport og forsyning av matvarer. Lett bedervelige næringsmidler oppbevares ved en temperatur på 4 ºC eller lavere. Krav til å ivareta kjøle- og varmekjede medfører krav til kjøle- og fryselager, samt krav til transportvogn. Se mer om vogner under Utstyr.
§ 12.Særskilte bestemmelser om lett bedervelige næringsmidler
Med lett bedervelige næringsmidler forstås næringsmidler som på grunn av mikrobiologisk eller enzymatisk aktivitet kan bli helseskadelige eller få vesentlig nedsatt hygienisk kvalitet allerede ved kortvarig lagring i romtemperatur.
Når det i lett bedervelige næringsmidlers merking er angitt oppbevaringstemperatur, skal denne temperaturen overholdes.
Dersom merking etter annet ledd ikke foreligger eller oppbevaringstemperatur ikke er fastsatt i nasjonale retningslinjer utarbeidet i henhold til forordning (EF) nr. 852/2004 artikkel 8, skal lett bedervelige næringsmidler oppbevares, transporteres og omsettes ved 4 °C eller lavere.
§ 13.Særskilte bestemmelser om varmebehandling og varmholding
Næringsmidler som omsettes varme, skal gis en varmebehandling som er tilstrekkelig for å hindre mikrobiell vekst, og deretter holdes ved 60 °C eller høyere.
Med sikte på levering til sluttforbruker kan temperaturen ved transport og servering være lavere enn 60 °C, dersom dette ikke innebærer noen helserisiko.
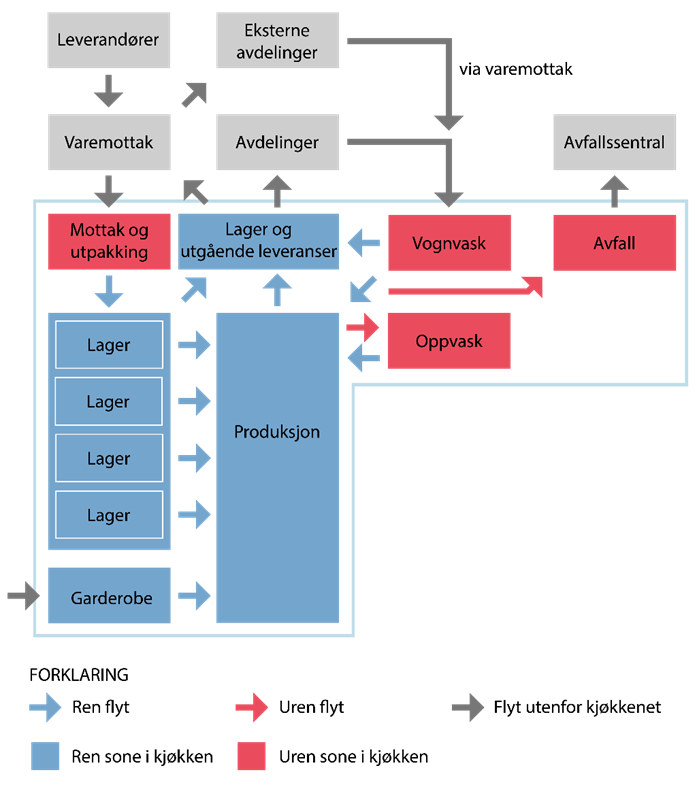
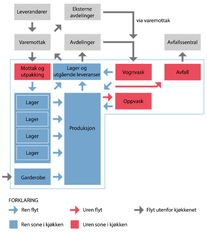
Nedenfor vises en prinsippskisse for soner med rom og vareflyt i sentralkjøkken.

Tabellen nedenfor viser en oversikt over rom i sentralkjøkken, med temperaturkrav, hvilken sone rommet tilhører og med tilhørende kommentarer. Kode i standardromskatalogen er oppgitt for de rommene hvor standardromskatalogen har rom som kan benyttes. Romnavn og tilhørende kommentarer i tabellen er ikke nødvendigvis i samsvar med standardromskatalogen ettersom det her gis en utdypende beskrivelse. Enkelte rom i tabellen er nødvendigvis ikke egne rom, men en del av et større rom, eksempelvis kan vognoppstillingsplass for vogner være en del av arealet i et lagerrom.
Størrelsen på rommene vil variere, i hovedsak avhengig av daglige pasientmåltider som skal tilberedes, driftsmodell og løsningskonsept, herunder serveringsform og utstyrsløsninger.
| Kode i standardrom katalogen | Romnavn | Temp. [˚C] | Sone | Kommentar |
|---|---|---|---|---|
| Mottak og utpakking | Uren | Område for mottak og utpakking av varer. Kontroll av matvarer før innlagring. Varemottak skal være tilrettelagt for hygienisk og praktisk transport inn og ut av lokalene. Rutiner for mottakskontroll kan være visuell besiktigelse, temperaturmåling, kontroll av analysesertifikater og handelsdokumenter. Det kan også være behov for vekt til kontroll av vekt-varer. | ||
| SR.087.23 | Lager, mat | Lager for tørrvarer. | ||
| SR.087.22 | Lager, kjøl | 2-4* | Ren | *Vanlig temperatur er 2-4 °C, som passer for de fleste varene, men det finnes også eksempler på kjølelager med andre temperaturer for oppbevaring av varer som holder seg bedre i andre temperaturer. Sentralkjøkken har flere kjølelager for lagring av ulike type matvarer (grønnsaker, kjøtt, fisk, med mer) |
| SR.087.15 | Lager, frys | -20/-25 | Ren | Fryserom -20/-25 °C. Lager for frysevarer (min -20 °C). |
| SR.087.45 | Lager, utstyr | Lager for oppbevaring av diverse kjøkkenutstyr. Kan være en del av kjøkkenets produksjonsareal. | ||
| Lager, kjemikalier | Lagring av matgass | |||
| SR.071.02 | Grovkjøkken | Ren | Sone del av sentralkjøkkenets produksjonsareal. På grovkjøkkenet foregår den første bearbeidingen av råvarer. Blant annet vasking og skrelling av grønnsaker, rensing og oppstykking av fisk og kjøtt. | |
| SR.071.02 | Varmkjøkken | Ren | Sone del av sentralkjøkkenets produksjonsareal. Hovedsakelig tilberedning av varme retter, men også noen kalde retter. Eksempelvis av middag, lunsj, supper, etc. | |
| SR.071.02 | Koldtkjøkken | Ren | Sone del av sentralkjøkkenets produksjonsareal. Hovedsakelig tilberedning av kalde retter, men også en del varme retter. Eksempelvis koldtbord/buffet, brødmat, salater, dressinger, bakverk og desserter. | |
| SR.071.02 | Kjøkken, diett og spesialkost | Ren | Eget rom der det produseres diett/spesialkost/ønskekost/tilrettelagt mat. | |
| SR.087.22 | Lager, ferdigvarer | 2-4 | Ren | Kjølt lager for oppbevaring av ferdigvarer ved bruk av serveringsform kok-kjøl. |
| SR.110.00 | Oppvask | Uren/Ren | Mottak og oppvask av kjøkkenutstyr, bakker, bestikk og servise. Skille mellom uren og ren sone. Sortering og plassering av rent utstyr etter oppvask. Separat håndvask personale. | |
| SR.110.00 | Vognvask | Uren/Ren | Vask av vogn. Maskinell eller manuell. | |
| SR.109.00 | Vogn-oppstilling | Uren eller Ren | Oppstillingsplass for vogner. Kan være oppstilling av urene vogner i påvente av oppvask, rene vogner etter oppvask, midlertidige oppstillingsplasser når vogn fylles, og oppstillingsplass av ferdigpakkede vogner i påvente av uttransport til leveransested. | |
| SR.010.00 | Avfall, miljøstasjon | Uren | Avfallsrom. Kan inneholde sjakter til nedkast for avfallssug. Kan være delt med andre funksjoner og trenger ikke være plassert i sentralkjøkkenet. | |
| SR.048.04 | Garderobe, personal | Uren/Ren | Egen garderobe for kjøkkenpersonell. Garderobene skal som hovedregel også være en del av virksomhetens lokaler. Er serveringsvirksomheten liten med få ansatte, kan kravet til garderobe løses på annen måte, for eksempel ved hensiktsmessig omkledningsrom eller særskilt utstyr for oppbevaring av arbeidsklær. Oppbevaring av arbeidsklær og private klær skal ha nødvendig atskillelse dersom private klær kan overføre smittestoffer til mat. | |
| SR.198.00 | WC | Kjøkkenpersonell skal ha egne WC. Som hovedregel skal WC være en del av kjøkkenets lokaler. «Det er ikke tillatt med direkte utgang fra toalettet til kjøkkenet. Det må finnes en mellomgang. Det er fordi det ikke skal komme smitte direkte fra toalettrommet og ut i området der det håndteres mat.» | ||
| SR.033.00 | Dusj | Dusj i tilknytning til garderobe. | ||
| Kontor | Standardromskatalogen har flere standardrom for kontorer. Avhengig av kjøkkenet størrelse kan det være behov for et eller flere kontorer av ulik størrelse. Plassering av kontor i forbindelse med område for mottak og utpakking mtp. kontaktpunkt med leverandør, og at eksterne ikke trenger gå inn i ren sone av sentralkjøkkenets lokaler. | |||
| SR.098.00 | Møterom | Tilpasset antall personer. Kan kombineres med pauserom | ||
| SR.116.00 | Puase | Pauserom, opphold og møterom for personell. Areal tilpasses antall personell. Kan kombineres med møterom. | ||
| Hurtigkjøl | Ren | Hurtigkjøl for hurtig nedkjøling av varmmat ved kok-kjøl serveringsformer. | ||
| Pakkelinje | Ren | Pakking, vakuumering, etikettering ved kok-kjøl-enporsjon serveringsform |