Anbefalinger utforming

  • For pasientsikkerhet og effektiv drift bør det tilstrebes pasientnærarbeidsbase eller arbeidsplass med god oversikt til alle pasientene i rommet, slik at personalet raskt kan yte bistand.
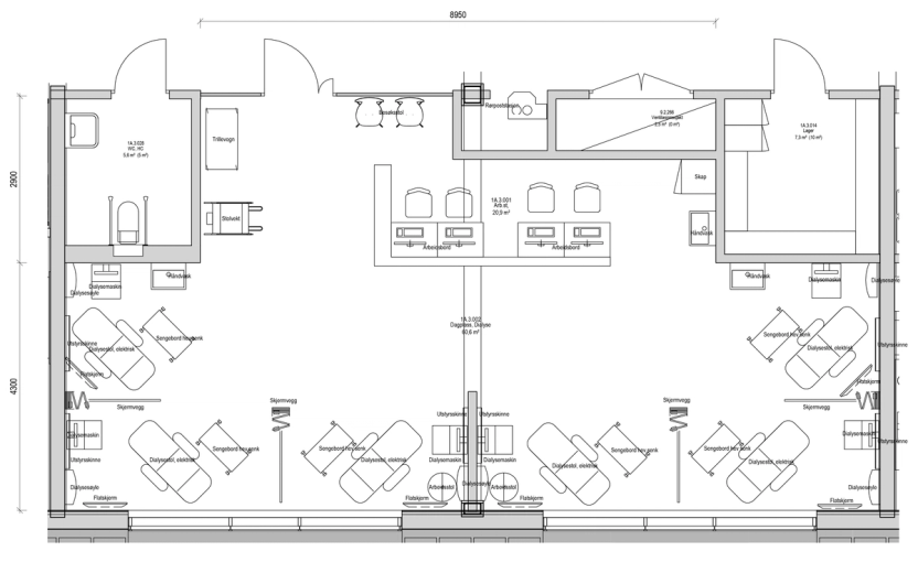
  • Det er observert at det er bedre kommunikasjon og sikkerhet i arealer med rektangulær form og arbeidsstasjon i midten. For enerom må pasienten enkelt kunne observeres under behandlingen fra arbeidsplass/arbeidsbase av personalet.
  • Arealbehovet er avhengig av type behandling som skal foregå. Salen og innredningen må være planlagt for å kunne assistere pasienter, og for at stansteam får plass.
  • Kan ha ulikt inventar med både senger, bårer, behandlingsstoler og hvilestoler.
  • Utstyr må kunne plasseres nært stol eller seng.
  • Kombinasjon mellom åpen sal med flere plasser og enerom for pasienter som har behov for skjerming.
  • Rom for isolat, kontakt- og luftsmitte bør plasseres nær inn- og utgang til avdelingen for å unngå å få dekontaminering og smitte inn i arealene.
  • Dagplasser bør planlegges for å ivareta konfidensialitet, skjerming og smittevern.
  • Håndvask i rommet hvis flere dagplasser samlet i ett rom.
  • Anbefalt avstand mellom plasser er 2 m for å unngå dråpesmitte. Veggmontert skjerming mellom pasientene anbefales.
  • Luft, lukt, temperatur og plass har stor innvirkning på arbeidsforholdene på rommene både for pasientene og helsepersonellet.
  • Fleksibelt lys er viktig for godt lys til helsepersonell ved prosedyrer, leselys til pasienten og mulighet for å dimme når pasienten ønsker hvile.

Avklaringer

  • Antall pasienter i samtidighet
  • Fordeling mellom sal og enerom. Evt. behov for kontakt-/luftsmitteisolat med forrom/sluse og eget toalett
  • Inventar – seng, båre og/eller hvilestoler
  • Behov for sluk
  • Lydmaskering vurderes dersom flere plasser
  • Håndvask i rommet hvis flere dagplasser samlet i ett rom. Plassering av håndvask.
  • Solskjerming og gardiner